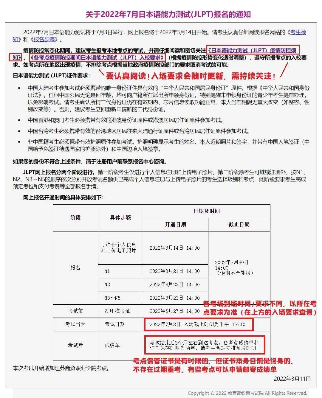
日语能力考试注册官网为日本语能力测试网上报名系统。

https://jlpt.neea.cn/,除了官方报名网站外,其他网站发布的报名信息可能存在变更或不准确的情况,为了确保报名信息的准确性,建议直接访问官方报名网站获取最新信息。
日语能力考试分为五个等级,从低到高分别是:N1、N2、N3、N4、N5,考试内容主要包括语言知识、阅读、听力等方面的测试,如果需要了解更多关于日语能力考试的信息,可以访问官网或相关论坛进行查询。

TIME2026-04-02 23:51:39|
|
日语能力考试注册官网
2025-10-05IP属地 美国0
日语能力考试注册官网为日本语能力测试网上报名系统。
https://jlpt.neea.cn/,除了官方报名网站外,其他网站发布的报名信息可能存在变更或不准确的情况,为了确保报名信息的准确性,建议直接访问官方报名网站获取最新信息。 日语能力考试分为五个等级,从低到高分别是:N1、N2、N3、N4、N5,考试内容主要包括语言知识、阅读、听力等方面的测试,如果需要了解更多关于日语能力考试的信息,可以访问官网或相关论坛进行查询。
|